How AI transformed our Infrastructure at Supplied AI
Approaches to using AI for infra, prompting techniques and lessons learned at Supplied.
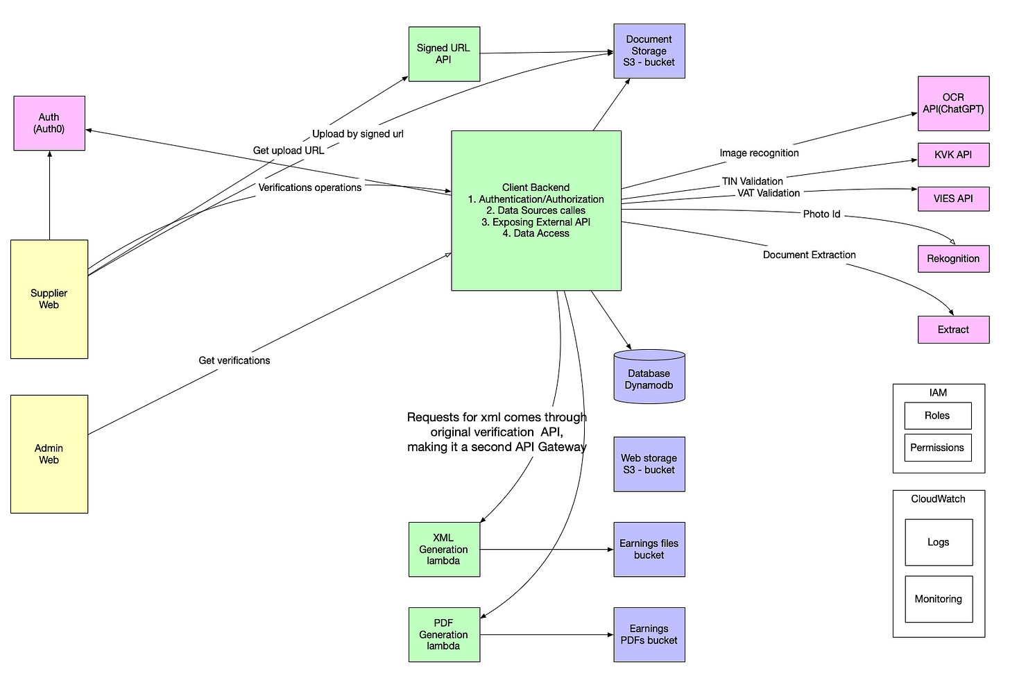
Supplied started around 2 years ago with a simple KYC/KYB solution and a reporting functionality based on CSV files. The original infrastructure included couple of s3 buckets, 2 lambdas and a handful of DynamoDB collections. According to Frugal Architecture principles, I literally clicked through our whole infrastructure: it made no sense to invest in IaC given there were no guarantee we will ever land a client.
Half a year ago we raised €1.6 million and landed over 50 clients happily solving compliance challenges with us. Since then a lot happened.
We hired a dedicated team, including 3 developers, 1 QA engineer, and finance administration, and developing a sophisticated Data Orchestration layer covering ingestion, mapping, and report generation. Our commitment to security and quality is evidenced by achieving ISO 27001 and GDPR compliance, with SOC2 certification currently underway.
The amount of s3 buckets and lambda functions increased, the new components were introduced, amount of integrations tripled.
To support this growth and the sensitive nature of our work, a massive overhaul of our infrastructure was necessary.
The Infrastructure Evolution
Our journey involved moving from a prior, less structured state to one built on Infrastructure as Code (IaC). The major architectural shifts we executed include:
IaC Adoption: Moving to Terraform for Infrastructure as Code.
Environment Parity: Spawning distinct Staging and Production Environments.
Containerization: Migrating our Lambdas to Containers.
Security: Migrating all sensitive data to Secret Manager and KMS.
This new infrastructure is designed to meet scalability, reliability, performance and compliance requirements, demanding a separate environment for quality assurance and testing, auditability and disaster recovery capabilities, and continuous deployment capabilities for high velocity. Our current system components are structured for high performance and auditability:
Data Storage: DynamoDB collections, S3 Buckets, and Container Registry.
Compute Layer: The core logic is built around a Lambdalith, supported by specific Generation, Import, and Mapping lambdas, orchestrated with SQS.
API Gateway: Serving as the singular API entry point.
Speaking about small startups, have you heard about this obscure company called OpenAI?
They are truly innovative: first chat interface for an LLM, multi-modal chat, first to fire CEO and hire them the next day. The literally invented a boomerang CEO!
But they truly did, was democratized the access to the AI both for regular people and for for engineers. And we decided that it help with our infrastructure journey.
The regular engineers manage memory, good engineers manage Kubernetes clusters, great engineers manage expectations. In this article we cover:
3 approaches to AI for Infrastructure
Techniques to work with AI tools
Lessons learned at Supplied
The AI for IaC Experiment: Learning Through Failure
We eventually tried three approaches to leveraging AI for our IaC work, finding that the promise of full automation could not be fulfilled at this point.
Keep reading with a 7-day free trial
Subscribe to Software Architecture Weekly to keep reading this post and get 7 days of free access to the full post archives.



